2015年9月7日,国际知名生物化学杂志The Journal of Biological Chemistry在线发表“发育与疾病相关基因”教育部重点实验室陆巍课题组的研究工作(Myosin IIb-dependent regulation of actin dynamics is required for NMDA receptor trafficking during synaptic plasticity),第一作者为硕士研究生卜云飞。
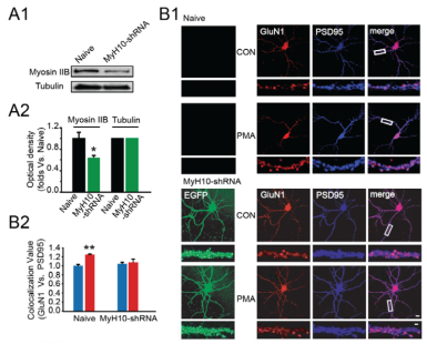
NMDA受体是中枢神经系统最重要的兴奋性递质受体之一,在感知、发育、认知、突触可塑性及学习记忆等正常脑功能中发挥关键作用。NMDA受体在突触后膜的转运可改变突触后膜NMDA 受体数目,因而可能对NMDA受体依赖的脑功能产生重要影响。然而,目前对参与调控NMDA受体膜转运的信号分子了解甚少。该研究发现Myosin IIb这样一个非传统的马达蛋白分子能够被PKC激活,PKC激活后又能间接激活下游分子MLCK,进而MLCK直接作用于Myosin IIb,调控突触后actin的解聚、聚合动力学特性,在NMDA受体膜转运中发挥重要作用,类似于为NMDA受体上膜铺设轨道。试验中采用了多种方法,包括生化、细胞生物学、电生理等方法以及病毒转染后敲减Myosin IIb和MLCK敲除小鼠。该研究解析了Myosin IIb参与NMDA受体膜转运的分子机制,对进一步了解NMDA受体膜转运在突触可塑性及学习记忆中作用以及转运过程的精细调控具有重要意义。
该课题得到国家自然科学基金、973项目基金资助。



