2016年3月10日,Nature Publish Group旗下杂志Cell Death & Disease (IF=5.11) 发表了公司“发育与疾病相关基因”教育部重点实验室齐洁玉,张莎莎,柴人杰等的研究工作:“Wnt activation protects against neomycin-induced hair cell damage in the mouse cochlea”, 复旦大学李华伟教授和柴人杰教授为该文章的共同通讯作者。
耳聋是一种常见的耳疾,内耳毛细胞的不可逆损伤是造成感音神经性聋的核心原因,而临床上常用的氨基糖苷类抗生素是造成毛细胞损伤的一个主要原因。因此如何减少氨基糖苷类抗生素导致的耳蜗毛细胞损伤,从而保护患者的听力一直是听觉领域研究的重点。
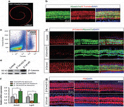
之前的研究表明,Wnt/β-catenin信号通路在毛细胞发育和再生中发挥重要作用,但Wnt/β-catenin信号在保护毛细胞方面的作用之前完全没有报道。本研究利用敲除或过表达毛细胞中经典Wnt 信号中介物β-catenin 的转基因小鼠首次发现了Wnt/β-catenin信号对新霉素诱发的耳蜗毛细胞损伤具有保护作用。我们首先发现毛细胞中β-catenin的缺失使它们更容易受到新霉素损伤;之后,我们发现β-catenin的缺失使新霉素损伤诱发的毛细胞凋亡因子Caspase介导的凋亡增加,而β-catenin 过表达能够抑制Caspase介导的凋亡发生。最后,我们证明了β-catenin 的缺失会导致与抗氧化物酶有关的Foxo3 转录因子和Bim 的表达量增加;因此在新霉素给药后活性氧水平的升高是毛细胞对氨基糖苷类药物敏感性增加的原因。相反,β-catenin的过表达会导致Foxo3和Bim 表达量减少、活性氧水平的降低。这就表明激活Wnt/β-catenin 对新霉素损伤诱发的毛细胞缺失具有保护作用。因此,这可以作为防止毛细胞死亡的一个新的药物靶点,这就为在临床上保护毛细胞提供了新的治疗途径。
该研究工作受到该研究工作受到青年973计划[2015CB965000], 国家自然基金面上项目和青年项目[31201083, 31400918, 81470692],江苏省自然基金杰出青年项目和青年项目[BK20150022, BK20140620, BK20150598],江苏省双创人才项目和中央高校基础研究资金[2242014R30022, 021414380037]等的资助。


