2022年9月18日,东南大学首席教授柴人杰团队在国际著名期刊Advanced Science (IF=17.521)上在线发表了题为“Ti3C2TxMXene Composite 3D Hydrogel Potentiates mTOR signaling to Promote the Generation of Functional Hair Cells in Cochlea Organoids”的研究论文。在本研究中,研究人员发现了促进耳蜗类器官(Cochlea-Orgs)毛细胞再生的新方法,并阐明了MXene促进功能性毛细胞再生的新机制。柴人杰教授为本论文唯一通讯作者。柴人杰教授课题组博士生张重为该论文的第一作者,博士生高珊和胡杨楠为该论文的共同第一作者。论文链接:https://doi.org/10.1002/advs.202203557。

听觉上皮是由具有机械感觉能力的毛细胞(hair cells)和非感觉能力的支持细胞(supporting cells)组成的。毛细胞感知由声波或物理运动引起的机械振动并转化为生物信号,经过神经元传递到听觉皮层,产生听觉。耳蜗毛细胞的退化是感音神经性听力损失的主要诱因,成年人的内耳毛细胞一旦损失,无法再生。据世界卫生组织报道(WHO),感音神经性听力损失已经成为全球最常见的健康问题之一,在老年群体中尤其严重。因此,毛细胞再生的相关研究对治疗听力损失至关重要。

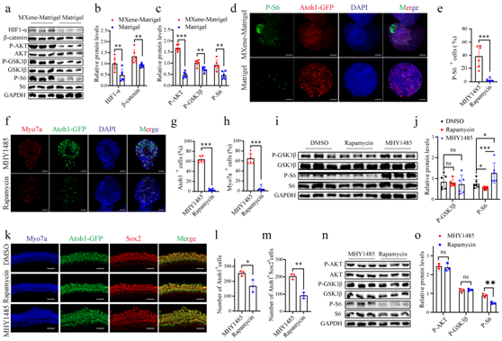
本研究中,利用Ti3C2TxMXene调节了Matrigel水凝胶的理化特征,表现出优异的生物相容性。研究发现MXene-Matrigel复合水凝胶能够调节耳蜗类器官(Cochlea-Orgs)的生长,尤其是促进耳蜗类器官毛细胞的再生和成熟。与Matrigel中的毛细胞相比,MXene-Matrigel中再生的毛细胞表现出更好的电生理特性,一些特征不亚于体内原位毛细胞。研究人员进一步阐明了MXene-Matrigel通过激活mTOR信号通路以促进毛细胞的再生,而抑制mTOR信号通路会抑制毛细胞的分化。此外,本研究还开发了耳蜗类器官和蜗轴神经元的共培养体系,并应用MXene-Matrigel促进了再生毛细胞与螺旋神经节神经元(SGNs)建立神经支配,以及提高突触的形成效率。本研究克服了传统类器官培养系统的一些局限性,促进了耳蜗类器官发育、成熟和毛细胞体外再生方面的研究。
本研究得到了中国科公司“器官重建与制造”A类战略性先导科技专项、国家重点研发计划干细胞及转化研究重点专项、国家自然科学基金面上项目等的资助。


