2023年3月,太阳成集团首席教授柴人杰团队在感音神经性耳聋的致病机制研究中取得重大突破,并在国际著名期刊Advanced Science(IF=17.521)上在线发表了题为“Dyslexia-related hearing loss occurs mainly through the abnormal spontaneous electrical activity of spiral ganglion neurons”的研究论文。该项研究发现,导致阅读障碍相关听力损失的主要原因是螺旋神经节神经元自发电活动模式的改变。柴人杰教授和付小龙博士为本论文的共同通讯作者。柴人杰课题组的博士生洪国栋为本论文的第一作者,博士后陈鑫和博士生张李燕为本论文的共同第一作者。论文链接:http://doi.org/10.1002/advs.202205754。
目前,伴随人口老龄化、噪声污染以及遗传缺陷等因素导致全球范围内的耳聋人数显著增加,耳聋已经发展为最为广泛的疾病之一。阅读障碍(dyslexia)是一种由于神经发育异常引起的阅读和拼写障碍,在阅读障碍人群中部分还伴有听力损失,但是其耳聋机制尚不清楚。听力损失在一定程度上会加重阅读障碍患者的学习障碍缺陷,因此,研究阅读障碍相关听力损失的发生机制对有效预防、发现和治疗阅读障碍具有重要意义。

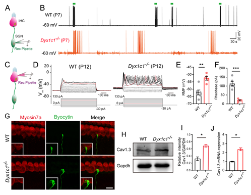
图1:敲除Dyx1c1后导致耳蜗内螺旋神经元早期自发电活动模式改变
耳蜗中的听觉毛细胞(hair cells)和螺旋神经元(spiral ganglion neurons)对于声音信号的转导和传输至关重要。毛细胞将外界声音的机械能信号转换为电信号,通过突触结构将声音信号传递至螺旋神经元,随后经过多级听觉核团最终到达听觉中枢后对这些声音信号进行分析处理,由此产生听觉。在这项研究中,该团队利用Dyx1c1基因敲除小鼠来模拟阅读障碍相关的病理表型,通过ABR和DPOAE测听技术发现该敲除小鼠患有严重的听力损失。首先,该团队发现敲除Dyx1c1基因后导致耳蜗毛细胞的动纤毛结构以及纤毛束的平面细胞极性的改变。随后,该团队进一步利用膜片钳技术发现当敲除Dyx1c1后耳蜗内螺旋神经元的早期自发电活动模式被破坏,听觉神经通路成熟度降低,声音信号无法通过螺旋神经元传递到听觉中枢,由此导致耳聋。

图2:Dyx1c1基因缺失导致耳蜗毛细胞和螺旋神经元异常的示意图
综上,这项工作首次详细地阐述了阅读障碍相关的内耳病理特征,为理解阅读障碍相关听力损失的发生机制提供了新的见解,同时为临床上预防和治疗该类型耳聋提供了坚实的理论和实验基础。(生科院)


